恢复中国国籍是一件很严肃的事情,多年来一直传言称加入中国国籍很难,但根据网友自述:外国人加入中国国籍很难,但曾经拥有中国国籍的人恢复中国国籍并不难,两者并不是同一通道。
根据国家移民管理局的规定:曾有过中国国籍的外国人,具有正当理由,可以申请恢复中国国籍。审批时间一般6个月到24个月。

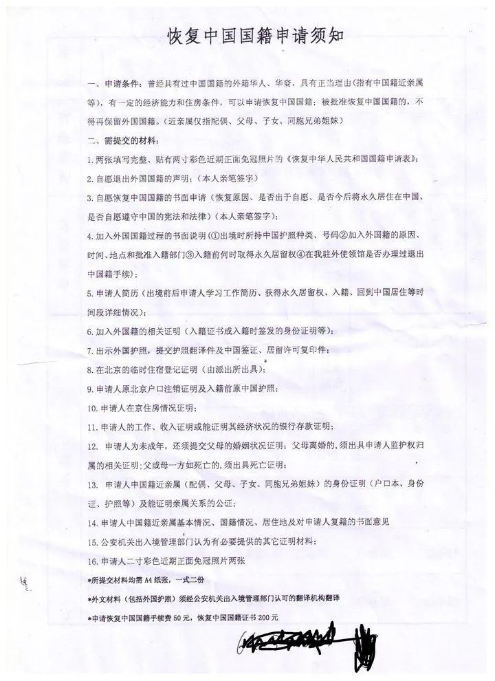
批准之后会收到“中华人民共和国复籍证书”复印件。注意,这只代表复籍申请已被批准,不代表已取得中国国籍。网友晒出的《复籍证书》,隐去了名字和生日,照片也用郭富城的头像替代。步骤三:退外国籍,联系所属国的移民局或者相关部门办理退籍手续。收到退籍证明后,到出入境国籍事务窗口,上交翻译公证件。会收到“中华人民共和国复籍证书”原件。出入境会给人口管理总队发机要函,一周后带复籍证书原件及房产证结婚证等等材料,到人口管理总队办理户口手续,领取“入户通知单”,再到管片派出所落户口办户口本及身份证。身份证号跟以前一样。1、两张填写完整,贴有2寸彩色近期正面免冠照片的《恢复中华人民共和国国籍申请表》3、自愿恢复中国国籍的书面申请(恢复原因、是否出于自愿、是否今后将永远居住在中国、是否自愿遵守中国的宪法和法律)4、加入外国户籍过程的书面说明:出境时所持中国护照种类、号码;加入外国籍的原因、时间、地点和批准入籍部门;入籍前何时取得永久居留权;在我驻外领馆是否办理过退出中国籍手续5、申请人简历:出境前后申请人学习工作简历、获得永久居留权、入籍、回到中国居住等时间段的详细情况6、加入外国籍的相关证明(入籍证书或入籍时签发的身份证明等)7、出示外国护照,提交护照翻译件及中国签证,居留许可复印件11、申请人的工作、收入证明或能证明其经济状况的银行存款证明12、申请人为未成年,还需提交父母的婚姻状况证明;父母离异的,须出具申请人监护权归属的相关证明;父母或其中一方去世,须出具死亡证明。申请人中国籍近亲属(配偶、父母、子女、同胞兄弟姐妹)的身份证明(户口本,身份证,护照等)及能证明亲属关系的公证。13、申请人中国籍近亲属基本情况,国籍情况,居住地及对申请人复籍的书面意见14、申请人在国外无犯罪证明(国外警察出具,需使馆认证)15、公安机关出入境管理部门的认为有必要提供的其他证明材料2、恢复中国国籍的书面申请信,陈述请求恢复中国国籍的理由6、受理国籍申请的机关,在中国为当地市、县公安局,在国外为中国外交代表机关和领事机关。1.恢复中国国籍并不难,手续很宽松很人性化,不会故意刁难,服务态度也非常好,非常耐心。并非多么高级的人才才能恢复,普通人也可以申请恢复,而且根据出入境国籍事务办事人员介绍,只要没有特殊情况,通常都能批准。2.恢复国籍部门出入境管理部门,找对部门,走出正确的第一步,剩下的手续都很简单。